Soluções em Desenvolvimento de Software e Hardware
Serviço especializado em sistemas embarcados e automação para sua empresa
Sobre nós
A Da Vinci Desenvolvimento Digital é uma empresa especializada em desenvolvimento de projetos eletrônicos e soluções tecnológicas integradas. O objetivo é transformar ideias em produtos funcionais e eficientes, oferecendo serviços que abrangem todas as etapas do ciclo de desenvolvimento, desde o conceito inicial até a entrega de soluções prontas para uso.








Os serviços da Da Vinci
Desenvolvimento de soluções em software, hardware e automação para atender suas necessidades
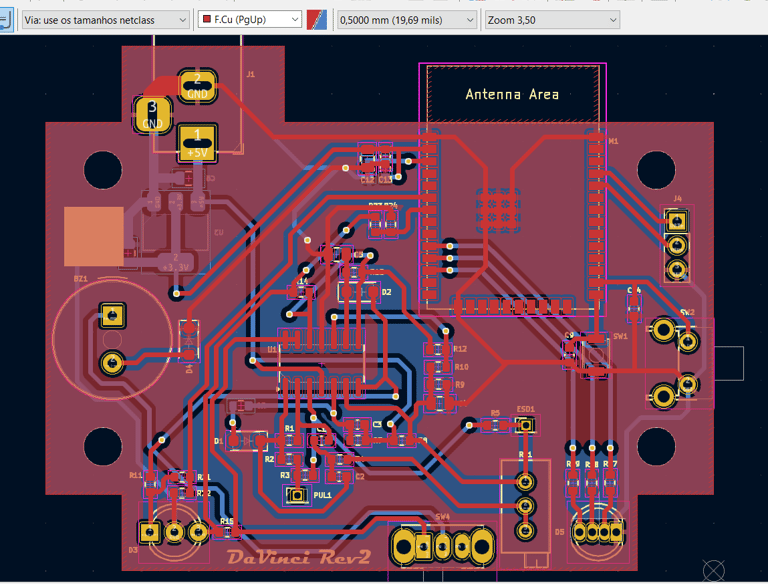
Desenvolvimento de Projetos Eletrônicos


Criação de esquemas eletrônicos e layouts de placas de circuito impresso (PCB), com foco em alta performance, confiabilidade e otimização para fabricação.
Software Embarcado
Atuação no desenvolvimento de firmware em bare metal ou utilizando RTOS, atendendo às demandas específicas de sistemas embarcados modernos.
Desenvolvimento de aplicações desktop para controle e automação de testes, integrando equipamentos de bancada, como multímetros, osciloscópios e fontes de alimentação, proporcionando eficiência e rastreabilidade nos processos.
Software Desktop para Automação e Testes
Integração de Sistemas com Linhas de Produção
Criação de soluções de software customizadas para integração de equipamentos e sistemas em linhas de produção, garantindo comunicação precisa e monitoramento em tempo real.


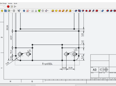
Projeto de cases e outros componentes mecânicos para produtos eletrônicos.
Desenho Mecânico


Realização de diagnóstico e reparo de placas eletrônicas, utilizando técnicas e equipamentos especializados para garantir a recuperação de dispositivos.
Manutenção de Placas Eletrônicas
Entre em Contato Conosco
A Da Vinci está pronta para atender suas necessidades em desenvolvimento de software e hardware. Entre em contato para mais informações sobre os serviços prestados.
Contato
(11) 96761-3364


© 2024. All rights reserved.
